Welcome to my Portafolio

About Me

I am a passionate developer and designer with experience in frontend and backend technologies. I specialize in creating attractive and functional digital experiences that address user needs and business objectives.

HTML/CSS JavaScript Astro PHP Java Spring Boot Docker Python MySQL PostgreSQL

My Projects

Here are some of the projects I have worked on. Each project reflects my skills and creativity in development.

Lucy AI Assistant (Python/Flask)

Developed an intelligent AI assistant using Python and Flask, integrated with Anthropic's Claude 3 Haiku model. This assistant can classify user intents, generate SQL queries, provide database insights, create Excel reports, and engage in general conversation... Developed a robust and intelligent AI assistant named Lucy, built with Python and the Flask framework. This project features advanced integration with Anthropic's Claude 3 Haiku language model for natural language understanding and generation. Lucy can accurately classify user intents into categories like 'data modification attempt', 'report generation', 'database query', 'general knowledge', or 'general conversation'. It can dynamically generate and execute safe, read-only SQL queries against a MySQL database to retrieve specific logistics data. Furthermore, it can generate downloadable Excel reports based on user queries and engage in professional, context-aware conversations. The system incorporates strong security measures to prevent unauthorized data modifications and ensures responses are precise, formal, and in the user's detected language. This project demonstrates expertise in backend development, API integration, database interaction, and AI workflow design.

Python Flask Anthropic API MySQL Data Analysis REST API

Astro FrontEnd Inventory Project

A comprehensive web application developed with Astro framework that streamlines inventory management through QR code technology. This system enables complete CRUD operations for products and inventory items... A comprehensive web application developed with Astro framework that streamlines inventory management through QR code technology. This system enables complete CRUD operations for products and inventory items, featuring real-time QR scanning via device cameras, custom QR code generation with corporate branding, bulk data import from Excel files, and JSON data export capabilities. Built using modern web technologies including HTML5, CSS3, JavaScript, Bootstrap, SweetAlert2, DataTables for tabular data visualization, and specialized libraries like QRCode.js and jsQR for QR functionality. The application significantly reduces inventory processing time while improving data accuracy and asset traceability, demonstrating advanced integration of multiple technologies with an intuitive user interface. Implemented successfully the project showcases full-stack development capabilities with RESTful architecture for backend communication.

Astro JavaScript HTML5/CSS3 Bootstrap SweetAlert2 DataTables QRCode.js jsQR REST API

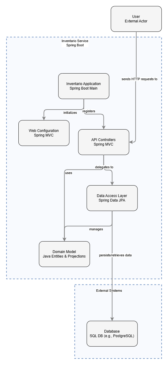
Spring Boot Backend Project

A robust RESTful API built with Java 23 and Spring Boot 3.4.3 that provides comprehensive inventory management capabilities. This system features complete product management with categorization... A robust RESTful API built with Java 23 and Spring Boot 3.4.3 that provides comprehensive inventory management capabilities. This system features complete product management with categorization, location tracking, room reservation functionality, and detailed inventory monitoring. Developed using modern technologies including Spring Data JPA, PostgreSQL in Docker containers, and Lombok for code optimization, the application implements a well-structured multi-layered architecture with clearly defined entity relationships. The API offers extensive endpoints for managing products, categories, physical locations, room reservations, and inventory status, all designed with proper CORS configuration for secure cross-origin communication. This project demonstrates advanced Java backend development skills with focus on scalability, maintainability, and enterprise-grade architecture patterns.

Java 23 Spring Boot Spring Data JPA PostgreSQL Docker Lombok REST API CORS

Voice Emotion Recognition with 1D Convolutional Networks

I developed a machine learning system that classifies 7 human emotions from voice, using 1D Convolutional Neural Networks. The project includes a complete data pipeline, feature engineering with Librosa, and interactive 3D visualizations... I developed an end-to-end machine learning system to classify seven human emotions from audio signals. The project focused on the design and training of a 1D Convolutional Neural Network (1D CNN), an efficient architecture for analyzing patterns in data sequences. <br><br><strong>Key Achievements and Responsibilities:</strong><br><strong>Data Pipeline:</strong> I built a robust pipeline that integrates, cleans, and preprocesses audio from three distinct datasets (RAVDESS, TESS, MESD), handling data heterogeneity. <br><strong>Feature Engineering:</strong> I implemented a system with Librosa to extract a vector of 180 acoustic features (MFCC, Chroma, Mel) from each file, transforming the audio signal into an analyzable format. <br><strong>Modeling and Training:</strong> I designed, trained, and evaluated the 1D CNN model in TensorFlow/Keras, achieving effective emotion classification. <br><strong>Analysis and Visualization:</strong> I performed Exploratory Data Analysis (EDA) to identify key patterns in the audio features and used PCA and LDA to create interactive 3D visualizations that demonstrate class separability.

Python TensorFlow Keras Scikit-learn Librosa Pandas NumPy Plotly